【2020台幣6年期繳儲蓄險】國泰人壽尚樂年年利率變動型終身保險(WTA)值得買嗎?
國泰人壽尚樂年年利率變動型終身保險(WTA)是2020年1月推出的6年期繳的台幣利變還本型保單,有年配息的生存還本金的設計,是一張以儲蓄為主的台幣儲蓄險。宣告利率=2.15%,預定利率為1.0%。去年國泰人壽同類型6年期繳費的台幣儲蓄型壽險,預定利率為2%,預定利率的調降對保戶有何影響呢?
要注意的是利變型保單有二種利率,要買儲蓄險保單,對保單的利率,一定要有基本認識。
利變儲蓄險保單以宣告利率為保單利率。宣告利率即為保險公司運用收取保費去投資所得到的實際投資報酬率(年化報酬率),並不是固定的也非保證利率,會定期宣告且會變動。保險公司會定期(1個月或1年)公布各商品適用之宣告利率,不同保單的宣告利率也不一定相同。
利變壽險保單除了有宣告利率外,還是會有預定利率。當宣告利率高於預定利率時,保戶可額外享有增值回饋金回饋,保單價值準備金依宣告利率以複利增值;當宣告利率如低於預定利率,就不會有增值回饋金,保單價值準備金則依預定利率以複利增值。因此預定利率常被視為保單最低的保證利率。

預定利率的調降
2020年起壽險業新契約責任準備金利率將調降1碼至2碼,當保單責任準備金利率越低,壽險公司預先提存資金壓力會越大,因此壽險公司也會以調降保單的預定利率的方式來因應。以利變保單而言,在宣告利率高於預定利率的情況下,保單現金價值的投資報酬率,還是由宣告利率決定,但預定利率為保單的最低保證利率,預定利率降低,最低保證利率也就變低。
純儲蓄險2020年7月消失
另外在2019年12月保險局為了限縮高利儲蓄險保單訂出最低「傳統型人壽保險死亡保障」門檻,也就是死亡保額對保價金或帳戶價值的比例。保險人16歲到30歲以下,死亡保額至少要在保價金的190%,31歲到40歲是160%,41歲到50歲是140%,51歲到60歲是120%,61歲到70歲是110%,71歲到90歲是102%,90歲以上才回到100%,並預計2020年7月1日上路。因此7月過後的新推出的儲蓄型保險會含有高保額的壽險,不再有純儲蓄險,保單儲蓄的複利增值能力會大打折扣,且保費只會一年比一年貴。保證利率也是愈來愈低。
生存還本金及配息率之計算
被保險人於本契約有效期間內,於每一保險單週年日仍生存者,國泰人壽按下列約定,給付生存保險金:
1) 第1保險單週年日至第5保險單週年日:每萬元基本保險金額之「年繳應繳保險費總額」的1.97%(元以下無條件進位)
乘以「單位數」所計得之金額。
2) 第6保險單週年日以後:每萬元基本保險金額之「年繳應繳保險費總額」的0.87%(元以下無條件進位)乘以「單位數」所
計得之金額。
前項所稱「單位數」,係指將前ㄧ保險單年度「總保險金額」以每萬元換算一單位後所得之單位數額。
依上述保單條款,還是不容易看出實際的年現金配息率是多少,下面直接以實例算給你看。
現金配息率分析
以 40歲女 選擇投保「 國泰人壽尚樂年年利率變動型終身保險」,基本保險金額100萬元,繳費期間6年,增加回饋金給付方式選 擇「購買增額繳清保險」為例,年繳保費為350,100 元 ,首、續期轉帳1% 扣, 折扣後年繳保險費: 346,599元,生存保險金給付類型:年給付型
註1:現金配息含生存保險金
重奌1》第1年末~第5年末的現金配息率約為2%,第6年末開始為0.9%,逐年增加至第30年末的1.19%
重奌2》年現金配息率不等於保單的年化報酬率,和定存利率的意義也不同,要了解儲蓄型保單的複利增值能力及真實報酬率,請見下面IRR分析的章節
保單短評 (宣告利率=2.15%維持不變時)
(1) 6年期繳費還本型(配息)儲蓄險保單:儲蓄複利增值為主,無太多額外保險成本。
(2) 配息率(無高保費折扣):第1年末~第5年末的現金配息率約為2%,第6年末開始為0.9%,逐年增加至第30年末的1.19%
(3) 第6年末保本
(4) 第8年末後IRR=1.19% 高於目前台幣平均定存利率=1.09%~1.15%
(5) 第10年末後如解約,IRR=1.44%,高於目前台幣平均定存利率=1.09%~1.15%
(6) 預定利率=1%
利變保單,要注意宣告利率調降風險!
➤2020年『國泰人壽』最新最完整壽險及年金險保單內部報酬率比較表
理財文章推薦》
超推薦➤現在是買美元時機嗎?專家告訴你
超推薦➤ 最新各大銀行『美元高利定存』利率總整理,超過36個美元定存方案》》
超推薦➤ 最新最完整各大銀行房屋貸款利率比較表(最低1.44%)
市場利率及儲蓄險專家黃大偉粉專,按讚收到更多好文章
投保相關限制與規定
投保規則
宣告利率
預定利率
附加費用率
最高7.3%,最低3.7%
超推薦➤保單預定附加費用率是什麼?
保費折扣
保費折減:自動轉帳/國泰世華銀行信用卡繳費(折減1%)、無集體彙 繳件折減、無高保費折減
解約費用率
申請解約時:解約費用 =【申請解約時之保單價值準備金】×【當年度之解約費用率】。
# 第一~第六年有解約費用,第7年末後則無
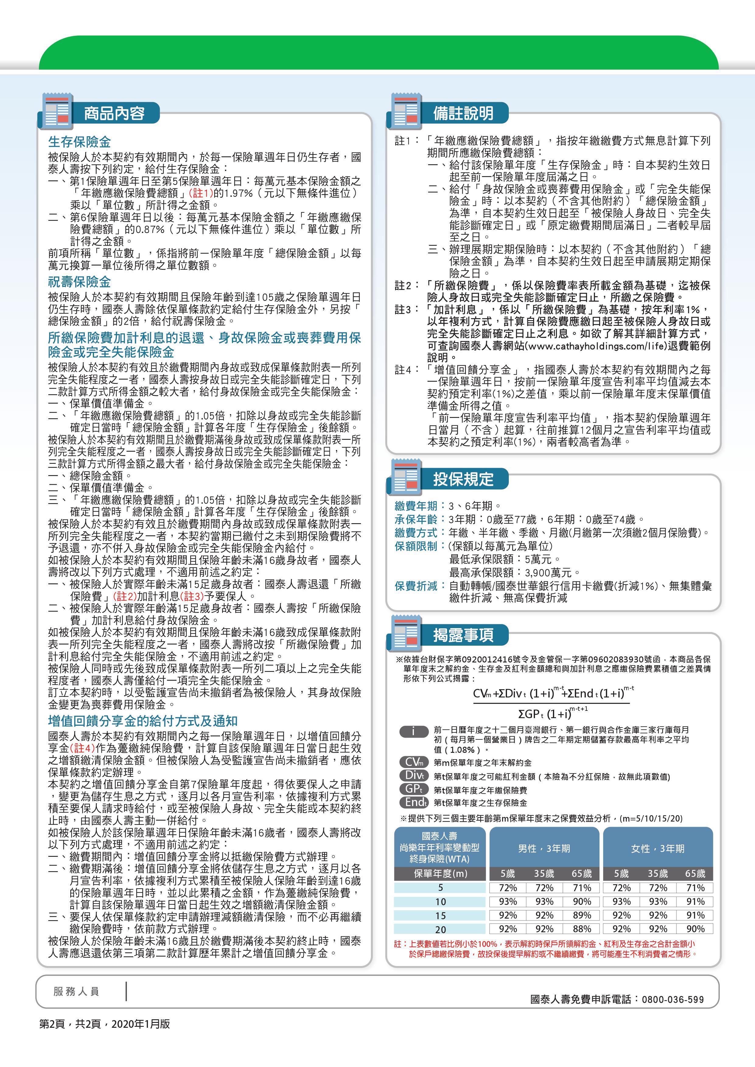
IRR內部報酬率分析(以宣告利率2.15%為例)
以 40歲女 選擇投保「 國泰人壽尚樂年年利率變動型終身保險」,基本保險金額100萬元,繳費期間6年,增加回饋金給付方式選 擇「購買增額繳清保險」為例,年繳保費為350,100 元 ,首、續期轉帳1% 扣, 折扣後年繳保險費: 346,599元,生存保險金給付類型:年給付型
IRR(內部報酬率)=實質意義等於年化報酬率,主要是用於計算投資商品的真實報酬率,如果把每年末台幣定存的本利和代入IRR的計算公式,IRR每年末的得到的數字等於定存年利率。如果還是不明白的朋友,也可以把IRR視為保單的真實利率,相當於銀行的定存利率。
保本率= 年度末解約金加上累積的生存保險金配息金額的合計數,再除以累積所繳保費,如某保單年度末的保本率為100%,則代表保戶在該年度末時,累積已拿回的金額為所繳保費的100%,即損益平衡
投保範例(宣告利率=2.15%)


總評與建議(6年期繳費為例)
如宣告利率維持3.25%不變,國泰人壽尚樂年年利率變動型終身保險 在6年末即為保本,第8年末後IRR高於目前台幣定存利率,第10年末後IRR=1.44%
延伸閱讀》
十檔金融特別股總整理,低股價波動率,類債券特性,最高報酬達4%,狂勝定存!
下面文章有儲蓄險及定存利率的延伸閱讀,讓你把自己變定存及儲蓄險e專家
【定存必修課】
各大銀行『美元』定存利率比較表 (2.15% ~ 2.40%)
破除迷思,『6年期儲蓄險 』 PK 『 銀行定存』,報酬率總檢視
如何把儲蓄險內部報酬和房貸利率的利差變成你的獲利[Part 1]
【各大銀行定存利率比較表】
(1) 各大銀行台幣定存利率 (1.30% ~ 1.15%) 比較表
(2) 各大銀行美元定存利率比較表
(3) 各大銀行人民幣定存利率比較表
(4) 各大銀行澳幣定存利率比較表
免責聲明:本部落格或貼文資訊僅為作者個人經驗分享,不應視為投資建議!
DM 宣告利率=2.15%


留言列表
{{ article.title }}